DeepSeek赛博算命版已上线,速来领取提示词!

Source

AI时代的赛博算命,一行提示词就够了。


先上来自“国产神棍” DeepSeek 的算命效果。

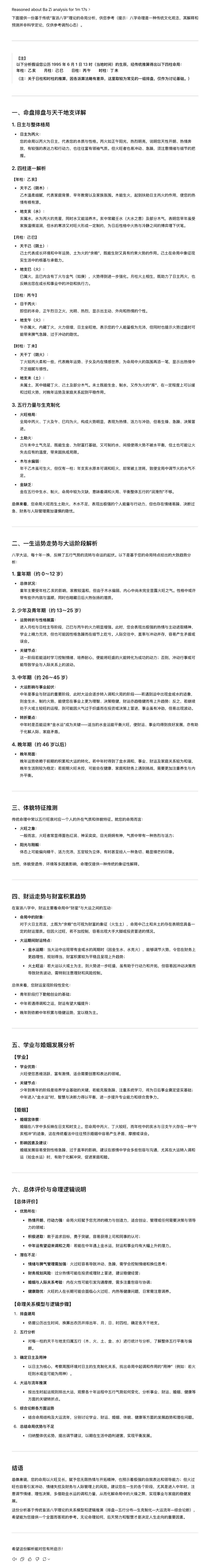
命盘解析(乙亥年 辛巳月 癸亥日 己未时)


一、八字命盘构建
  • 公历转农历:1995年6月1日13时(未时)对应乙亥年五月初四日。

  • 干支排盘
    • 年柱:乙亥(乙木坐亥水,劫财+伤官)

    • 月柱:辛巳(辛金坐巳火,偏印+正财)

    • 日柱:癸亥(癸水坐亥水,日主+劫财)

    • 时柱:己未(己土坐未土,七杀+七杀)


二、八字核心格局分析
  1. 日主强弱

    • 癸水生于巳月(火旺水囚),月令火土旺盛,日主先天偏弱。

    • 根气支撑:日支亥水、年支亥水为癸水之根,但被月支巳火冲克(巳亥相冲),根气受损,需金水相助。

    • 天干组合:辛金偏印透月干生身,乙木食神透年干泄气,时柱己土七杀克身,整体格局为身弱杀旺,用印化杀

  2. 关键作用关系

    • 巳亥相冲:月令巳火冲克日支亥水,婚姻宫和根基不稳,易有变动、健康隐患(如泌尿系统)。

    • 枭神夺食:月干辛金(枭神)克制年干乙木(食神),暗示早年才华受压抑,或学业波折。

    • 杀印相生:辛金化泄己土七杀,中年后可通过智慧化解压力,但需防土旺埋金(压力过大导致决策失误)。


三、一生运势走势与关键大运
  1. 早年根基(4-23岁)

    • 庚辰大运(4-13岁):庚金正印生身,辰土水库助癸水,学业顺遂,但辰土助杀,家庭压力或健康问题(如脾胃)。

    • 己卯大运(14-23岁):己土七杀透干,卯木食神制杀,才华初显,但卯木与命局亥未三合木局,食伤过旺,易因锋芒过露引发是非。

  2. 中年奋斗(24-43岁)

    • 戊寅大运(24-33岁):戊土正官合身,寅木伤官暗藏,官杀混杂,事业易遇瓶颈,需防职场冲突(伤官见官)。

    • 丁丑大运(34-43岁):丁火偏财生丑土七杀,财生杀旺,压力剧增,但丑土为金库可化杀,需把握贵人资源,谨防投资风险。

  3. 晚年成就(44岁后)

    • 丙子大运(44-53岁):丙火正财合身,子水比肩助身,财运显著提升,但子未相害,需防合作纠纷。

    • 乙亥大运(54-63岁):乙木食神生财,亥水助身,晚年生活富足,但需注意健康(水旺木浮)。


四、体貌特征推测
  • 日主癸水:肤色偏白,身形修长,眼神灵动。

  • 亥水伏吟:面部圆润,发质浓密,但易有水肿倾向。

  • 七杀透时柱:骨架偏大,肩宽背厚,气场沉稳。

  • 巳亥相冲:手足易有旧伤或疤痕(如膝盖、脚踝)。


五、财运分析
  • 早期(24-33岁):戊寅大运,正官合身,收入稳定但难聚财,宜积累技能。

  • 中期(34-43岁):丁丑大运,偏财透干,投机性收入增加,但丑未冲引发破财风险,需保守理财。

  • 后期(44岁后):丙子、乙亥大运,正财+食神生财,财富级别可达中产以上,适合实业或技术投资。


六、学业与婚姻
  1. 学业

    • 枭神夺食(辛克乙):早年学习易受外界干扰,需专注一技之长。

    • 关键节点:24岁后戊寅大运,伤官配印,适合深造或考取专业资格(如34岁丁丑运,杀印相生,职场晋升)。

  2. 婚姻

    • 日支亥水为劫财:配偶性格强势,但能助益事业。

    • 巳亥冲婚姻宫:婚前感情波折,晚婚(30岁后)可化解矛盾。

    • 关键年份:34岁丁丑运,丑土合动婚姻宫,易有婚恋机遇;44岁丙子运,正财合身,婚姻稳定。


七、总体评价
  • 优势

    1. 杀印相生:危机处理能力强,中年后易得贵人提携。

    2. 金水相涵:思维敏捷,适合技术、策划类职业。

    3. 晚运丰足:54岁后食神生财,生活安逸,子女缘佳。

  • 不足

    1. 身弱杀旺:早年压力大,易焦虑,需强化心理韧性。

    2. 枭神夺食:才华易被压制,需主动争取机会。

    3. 巳亥相冲:根基不稳,需注意健康(肾、心脑血管)。

  • 命理逻辑
    以盲派“干支作用法”为核心,重点分析刑冲合害对格局的影响,结合大运走势判定吉凶。用神为金水,忌神为火土木,需在相应阶段趋避补益。



这是DeepSeek的思考过程。


完整提示词

把下面提示词里的性别出生年月日时替换为你自己的,然后发送给 DeepSeek-深度思考 就行。

我是性,我的公历出生日期为1995年6月1日13时。请你使用盲派八字算命法,从命盘开始详细分步解析我的八字,说明各个天干地支的作用及其相互关系;接着概述我的一生运势走势,重点指出关键的运势转折点和大运阶段,并详细分析各阶段的运程变化;同时,根据八字推测我的体貌特征(若命理学中有相关论述);在财运分析部分,请重点描述大运期间的财运走势和财富积累趋势,侧重于趋势和级别描述而非具体数额;然后分析我的学业与婚姻发展,指出可能的关键节点和影响因素;最后,在以上分析基础上,给出一个直白、坦率、详细且客观的总体评价,说明我的命运优势与不足,并解释所依据的命理关系模型和逻辑步骤。


另外,这个提示词并不仅适用于DeepSeek,理论上说,“外国神棍”如ChatGPT,谷歌Gemini,甚至是我的聊天机器人都可以。

比如这是ChatGPT o3-mini-high的算命结果。

这是谷歌 Gemini 2.0 Pro的结果。

而这是我这个机器人的算命结果。


虽然看不懂这些结果,但就是“不明觉厉”。小伙伴们可以在评论区留言讨论AI算的准不准。

最后说一句,AI有幻觉,使用需谨慎赛博算命仅供娱乐

结语

算命先生,会失业吗。


我是木易,一个专注AI领域的技术产品经理,国内Top2本科+美国Top10 CS硕士。

相信AI是普通人的“外挂”,致力于分享AI全维度知识。这里有最新的AI科普、工具测评、效率秘籍与行业洞察。

欢迎关注“AI信息Gap”,用AI为你的未来加速。

精选推荐